Autor: Antonio Oca Gaia
¿De qué hablamos?
La planificación del entrenamiento se concibe como un proceso de toma de decisiones, basado en el análisis, diagnóstico e implementación de recursos, para organizar el entrenamiento con el fin de alcanzar unos objetivos que conduzcan al éxito del proyecto deportivo(1) (plan). La amplitud de los límites temporales para la consecución de dichos objetivos determina el tipo de plan de entrenamiento (figura 1)
Figura 1: Límites temporales de la planificación del entrenamiento

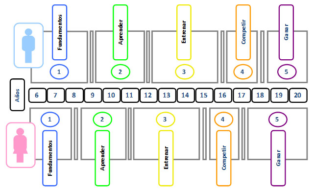
En el ámbito de la planificación a largo plazo, el horizonte temporal para el logro de los objetivos se sitúa muy lejos del momento en el que se prevé la puesta en marcha del plan (entre 6 y 10 años más adelante), coincidiendo con el momento del ciclo vital en el que se da por terminado el proceso de desarrollo físico del deportista(2) (figura 2)
Figura 2: Relación entre las etapas del entrenamiento y del ciclo vital.

¿Por qué planificar a largo plazo?
En la actualidad, es indiscutible que para optimizar el rendimiento del nadador a lo largo de su vida deportiva es imprescindible la planificación a largo plazo, estructurada en etapas íntimamente relacionadas con los procesos de crecimiento físico, maduración fisiológica y desarrollo psicosocial.
Las investigaciones sobre el tiempo requerido para llegar desde la iniciación deportiva a la condición de experto, han permitido concluir que el éxito en el ámbito de la competición deportiva internacional precisa de entre ocho y doce años de entrenamiento(3). A esto se le denomina la “regla de los diez años o de las diez mil horas”, que se traduce en la práctica en una dedicación de más de tres horas de preparación diaria durante diez años (figura 3).
Figura 3: Interpretación esquemática de la regla de los diez años.

No obstante, el largo periodo de preparación que se marca como requisito para el acceso al alto rendimiento deportivo no garantiza por sí sólo el logro de resultados de élite mundial en natación; el talento de los deportistas juega un papel crucial para optar a las codiciadas medallas en los Campeonatos del Mundo y Juegos Olímpicos(4). Este hecho ha propiciado el cambio del nombre de la citada regla por el de la “regla de los tres dieces (10-10-10)”, que expresa la idea de que sólo el 10% de todos los deportistas que completan la formación de los diez años o de las diez mil horas alcanzan finalmente resultados de élite mundial.
En estrecha relación con la regla 10-10-10, el hecho de que el proceso de desarrollo de las élites deportivas puede ser planificado y controlado ha motivado desde hace décadas la implantación de sistemas generales de planificación deportiva en los países más avanzados. Estos sistemas de organización se fundamentan en tres principios básicos(5):
- La detección, selección y orientación de talentos deportivos.
- La formación y desarrollo de las élites deportivas mediante la planificación sistemática de la preparación deportiva.
- La concentración de recursos en los deportistas con posibilidades de alcanzar resultados de élite mundial.
Por tanto, la planificación a largo plazo, como elemento clave del sistema deportivo debe basarse en un modelo de desarrollo del deportista que permita:
- Estructurar la formación deportiva, estableciendo pautas metodológicas que sirvan de guía para el desarrollo de la preparación en cada una de las fases evolutivas.
- Diagnosticar las fortalezas y debilidades del nadador y del sistema de preparación en cada etapa de formación, para emplear de forma racional los recursos disponibles.
- Asegurar la explotación del máximo potencial individual, estimulando la mejora continua del rendimiento del nadador, sin forzar la preparación para lograr éxitos prematuros que limiten la progresión posterior.
Considerando los citados aspectos, Balyi(3) propone un modelo que estructura la preparación deportiva a largo plazo en cuatro o seis fases, en función del carácter de la especialización requerida en cada deporte (tabla 1).
Tabla 1: . Fases del modelo de desarrollo del deportista a largo plazo.

Este modelo de desarrollo del deportista a largo plazo es hoy un referente obligado para un gran número de países que lo han implantado como parte fundamental de sus políticas para el desarrollo de las élites deportivas.
Figura 4: Fases del modelo de desarrollo del deportista a largo plazo.

El modelo de seis fases presenta las características generales de la planificación deportiva que son de aplicación común a la mayor parte de las modalidades deportivas y constituye el fundamento de la propuesta aplicable a la natación (figura 4).
¿Cómo planificar a largo plazo?
Para elaborar un proyecto deportivo a largo plazo que permita conseguir un rendimiento óptimo del nadador, hay que partir del planteamiento inicial de ciertas cuestiones fundamentales, con cuyas respuestas se configuran las fases de elaboración del plan de preparación a largo plazo (figura 5):
- ¿Con qué se cuenta?
Análisis y diagnóstico del estado de los recursos del deportista y del sistema de preparación deportiva.
- ¿Qué se quiere conseguir?
Establecimiento de las metas del plan, complementadas con los objetivos en todos los niveles de concreción.
- ¿Cómo se hace?
Organización de los recursos y concreción de los aspectos metodológicos para el desarrollo del plan.
- ¿Cómo se controla?
Evaluación, seguimiento y rectificación de plan.
Figura 4: Fases del proceso de planificación a largo plazo.

Referencias citadas
(1) Navarro, F; Oca, A: Entrenamiento Físico de Natación. Colección Natación de Alto Rendimiento, nº 4. Madrid: Cultiva Libros/RFEN; 2012.
(2) Martin, D; Nicolaus, J; Ostrowski, C; Rost, K. Metodología general del entrenamiento infantil y juvenil. Barcelona: Paidotribo; 2004.
(3) Balyi, I: Long-Term Athlete Development. Trainability in childhood and adolescence windows of opportunity, optimal trainability. [accedido 2006 marzo 17]. Disponible en URL: http://coaching.usolympicteam.com/coaching/kpub.nsf/v/2ltad04
(4) Tucker, R; Dugas, J: Training, talent, 10000 hours and the genes. Genes and performances: Why some are more equal than others. [accedido 20112 enero 20]. Disponible en URL:
http://www.sportsscientists.com/2011/08/training-talent-10000-hours-and-genes.html
(5) Sánchez Bañuelos F. Bases teóricas y funcionales del ARD. Conceptos, requisitos y condicionantes. En: COES, Módulo 1.1.1. Máster en Alto Rendimiento Deportivo. Madrid. COE–UAM. 1993.
